Back in 2024, one of my friends handed over to me a no longer used ATARI 800XE. That’s a european version of 65XE. As I love 8 bit computers and consoles I was very happy. Unfortunatelly, the ATARI did not work at first, when I attempted to test it. After reflowing the video part, I started to see the image. I decided to create a diy video out cable to composite and I decided to repurpose a good 5V power supply to be used with my new 8 bit machine.
Everything was awesome until I have found that the include XC12 tape player/recorder does not work properly. I was unable to load any game what so ever. So I started to search internet and found that there are few solutions to my problem. The simpliest are hiding behind SIO2PC and SIO2SD. The mysterious acronyms stand for Serial Input/Output to PC and Serial Input/Output to SD card.
Serial Input/Output is name of one of the ports on ATARI. It allows serial communication with peripherals like the tape player/recorder mentioned earlier. Wikipedia says following: The Serial Input/Output system, universally known as SIO, was a proprietary peripheral bus and related software protocol stacks used on the Atari 8-bit computers to provide most input/output duties for those computers. Unlike most I/O systems of the era, such as RS-232, SIO included a lightweight protocol that allowed multiple devices to be attached to a single daisy-chained port that supported dozens of devices. It also supported plug-and-play operations. SIO’s designer, Joe Decuir, credits his work on the system as the basis of USB.
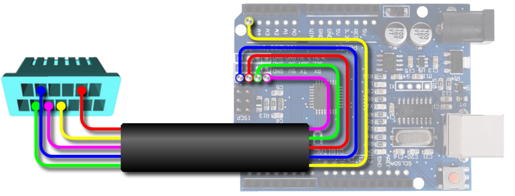
However, enough of theory, lets build one of the SIO things. So I decided to go for the SIO2SD, as this allows me to load games, apps on sd card and run it on ATARI wihout need of PC. The device is very simple to build, thanks to https://atari8bit.net/tutorials/de-re-sdrive-max/. These guys have put together a very detailed step by step guide. So I have followe that guide ad was able to create such device. All I needed was Arduino UNO clone, a compatible LCD with SD card slot, 3d printed SIO connector and some cable that contains at least 5 wires.

This a very simple device that can be put together even by beginners. Once everything is wired, we need to flash the arduino with the firmware that allows us to use it on ATARI. We just need to go here: https://github.com/kbr-net/sdrive-max/releases, download the latest release and flash it using the xflasher application.
i have also designed an enclosure to have it all neatly encased. You can download it here: https://www.thingiverse.com/thing:6960651
Enjoy your Atari 😉

